Niveau : M.Sc.A.
Domaines de recherche : Automatisation, BIM, Intégration technologique.

A Graph-Based Method for Semi-Automating Clash Grouping and Resolution in BIM-Based Multidisciplinary Coordination

Abstract

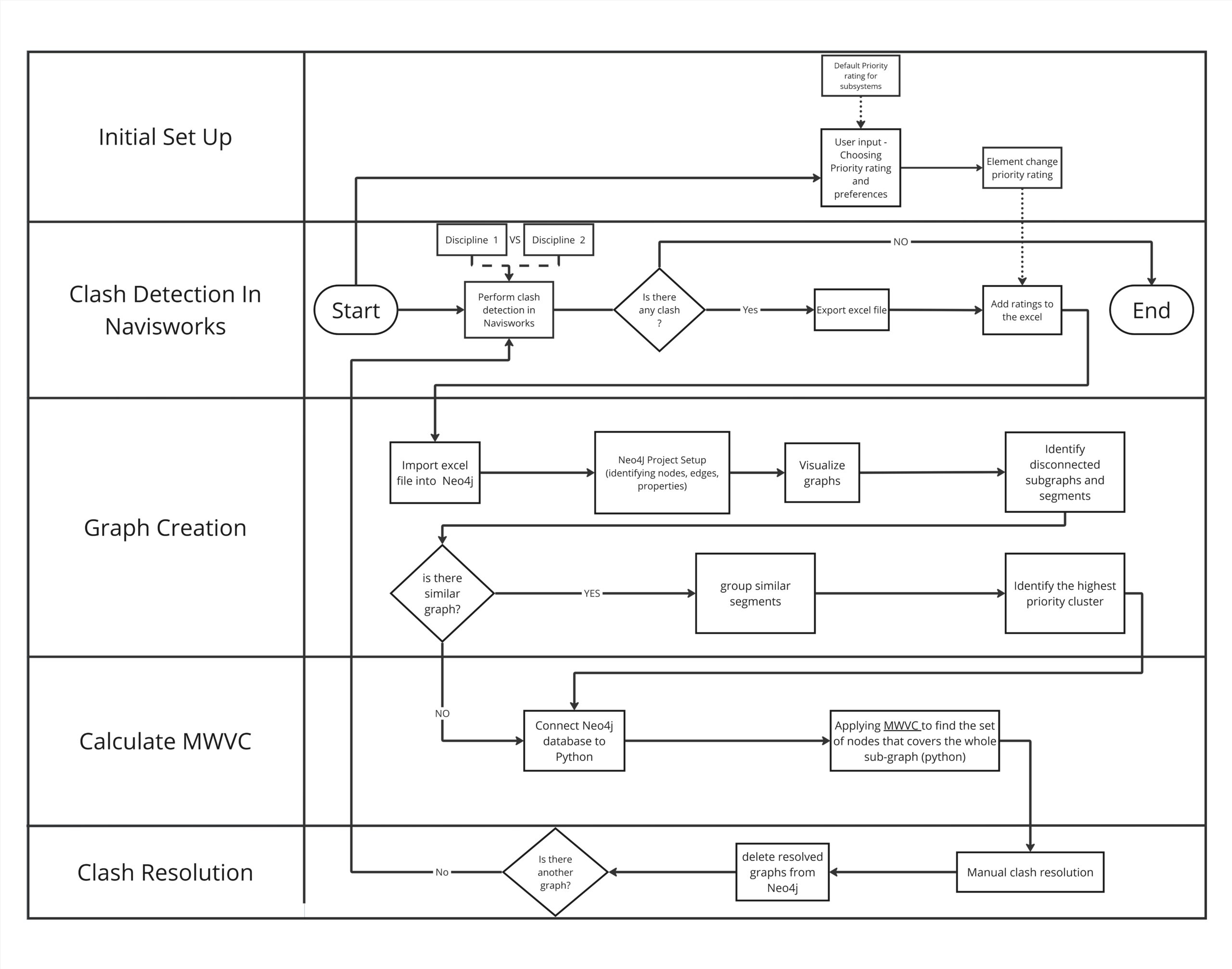
Efficient multidisciplinary coordination is essential to avoid conflicts between building components. While Building Information Modeling (BIM) is widely used for automated clash detection, clash resolution remains largely manual and time-consuming, limiting the effectiveness of current BIM-based coordination workflows.

This research presents a method that makes clash management more effective by using both BIM data and graph theory. The process turns clash data into a network of components and their relationships, allowing clashes to be reviewed as groups instead of individually. With this approach, building elements are ranked by how easily they can be moved, related clashes are grouped, and repetitive conflict patterns are found. This results in a list of elements that can be moved to resolve clashes in each group.

This method can help coordinators focus on the most critical clash groups and reduces redundant design modifications by addressing related clashes collectively. The application of the method in real-world case studies demonstrates its potential to support a more structured and informed BIM-based coordination process. The results show that representing clash relationships using graph models improves the understanding of interdependencies between building systems and supports a more systematic approach to clash resolution.

Domaines de recherche : Automatisation, BIM, Intégration technologique.
Mots-clés : BIM.

Résultats du projet

Results show that representing clashes as graphs, where components are modeled as nodes and clashes as edges, captures their interdependencies rather than treating each clash as an isolated issue. This approach enabled the automatic grouping of related clashes based on their shared components. The findings also demonstrate that integrating component priority rankings into the analysis provides a way to identify the most flexible components within each clash group. In many cases, the proposed system identified a single component or a set of components whose modification could reduce multiple related clashes simultaneously. The case studies further confirm that the proposed system integrates into existing coordination workflows by using standard clash detection outputs from Navisworks and transforming them into a graph for analysis.

Contributions du projet

This research makes two contributions: 1.Practical Contribution: By semi-automating repetitive analytical tasks, the proposed system reduces manual effort and enhances the reliability of coordination outcomes. 2. Theoretical Contribution: The work expands the application of graph theory in construction engineering, demonstrating its ability to capture and analyze interdependent relationships within building systems and to serve as a foundation for optimization decision support.

Leygonie R., Motamedi A. and Iordanova I. (2020). Design and Implementation of Procedures and Automated Tools for FM-BIM Quality Management, CSCE2020.

Équipe de recherche

L’équipe chargée de ce projet :

Équipe

L’équipe chargée de ce projet

Partenaires

Ce projet a été supporté par :

Recherches similaires

Explorez plus en profondeur notre recherche en explorant ces études et ressources connexes :

Scroll to Top