Niveau : Ph.D.

A Design Science Approach to AI-Driven Multi-Objective Energy and Carbon Optimization in Early-Stage BIM-Based Building Design

Abstract

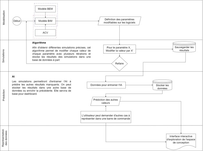
This research develops an AI-driven, multi-objective decision-support framework to optimize energy and carbon performance in early-stage building design. Recognizing that early design decisions strongly influence long-term environmental impacts, the research integrates Building Information Modeling (BIM), Building Energy Modeling (BEM), and Life Cycle Assessment (LCA) within a Design Science methodology. Artificial intelligence techniques are employed to explore large design solution spaces, balance competing objectives, and generate performance-informed alternatives. The framework aims to overcome current challenges in fragmented workflows, limited interoperability, and the underuse of quantitative sustainability indicators during early design phases. By embedding optimization and environmental feedback directly into the design process, the proposed approach supports more informed, transparent, and climate-aligned decision-making. The research contributes both a validated computational framework and practical guidelines to advance digital, low-carbon, and performance-based building design practices.

Résultats du projet

This research is expected to deliver a validated AI-driven, multi-objective decision-support framework capable of optimizing energy and carbon performance during early-stage building design. By integrating Building Information Modeling (BIM), Building Energy Modeling (BEM), and Life Cycle Assessment (LCA) within a Design Science methodology, the framework will enable automated exploration of design alternatives while balancing competing objectives such as operational energy demand, embodied carbon, and overall life-cycle impacts. The expected outcomes include: (1) a computational workflow that improves interoperability between BIM environments and performance simulation tools; (2) an artificial intelligence–based optimization engine capable of generating and ranking design scenarios according to predefined sustainability criteria; and (3) a structured decision-support interface that translates complex simulation outputs into actionable insights for architects and engineers. Through case study applications, the research aims to demonstrate measurable improvements in early-stage environmental performance compared to conventional sequential design processes. The framework is expected to reduce decision uncertainty, shorten iteration cycles, and enhance transparency in trade-off analysis between energy efficiency and carbon mitigation strategies. Beyond the technical contribution, the research will provide methodological advancements by operationalizing Design Science Research in the context of sustainable building design. It will also produce practical implementation guidelines to facilitate adoption in professional practice and inform digital transformation strategies within the construction industry. Ultimately, the project seeks to contribute to the transition toward AI-enabled, low-carbon, and performance-based building design aligned with climate mitigation objectives and circular economy principles.

Contributions du projet

This research contributes academically by advancing the integration of Artificial Intelligence within a Design Science framework for sustainable building design. It proposes a structured, AI-driven multi-objective optimization approach that bridges BIM, energy simulation (BEM), and Life Cycle Assessment (LCA) in early-stage decision-making. The work contributes to knowledge on interoperability, performance-based design workflows, and computational sustainability by formalizing a validated and reproducible framework. From an industry perspective, the research aims to deliver a practical decision-support workflow that enhances early design exploration, reduces uncertainty in energy–carbon trade-offs, and improves transparency in sustainability-driven choices. By embedding AI-enabled optimization into digital design environments, the project supports more efficient iteration cycles, informed stakeholder collaboration, and alignment with low-carbon and climate mitigation objectives in professional practice.

Leygonie R., Motamedi A. and Iordanova I. (2020). Design and Implementation of Procedures and Automated Tools for FM-BIM Quality Management, CSCE2020.

Équipe de recherche

L’équipe chargée de ce projet :

Équipe

L’équipe chargée de ce projet

Partenaires

Ce projet a été supporté par :

Recherches similaires

Explorez plus en profondeur notre recherche en explorant ces études et ressources connexes :

Scroll to Top